
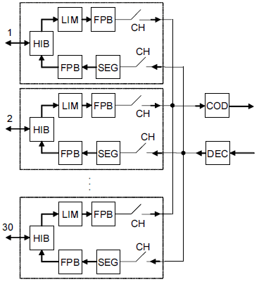
Legenda: HIB – junção híbrida; LIM – limitador; FPB –
filtro passa-baixas; SEG – segurador de tensões (sample and hold); CH – chave de amostragem; COD –codificador PCM; DEC – decodificador.
Considerando o equipamento multiplex PCM de 30 canais ilustrado acima, julgue o item que se segue.
São funções dos componentes do equipamento: HIB – provê transformação de dois para quatro fios, separando os dois sentidos de comunicação; LIM – limita a tensão na entrada do codificador, evitando sobrecarga; FPB – elimina as componentes espectrais espúrias de dentro do espectro audível de frequências; SEG – aumenta a energia do um sinal codificado.
Provas
Questão presente nas seguintes provas
Analista Intelectual - Redes e Telecomunicações
120 Questões