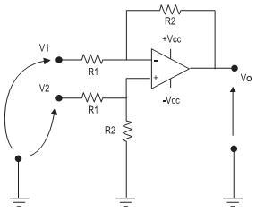
O circuito mostrado abaixo é muito usado em processos industriais, e os níveis de tensão de entrada podem ser provenientes de um circuito contendo um transdutor específico.

Sabendo-se que os componentes do circuito são ideais, que os resistores R1 e R2 têm o mesmo valor ôhmico e, ainda, que V2 = 6 mV e V1 = 2 mV, qual é o valor, em mV, da tensão de saída Vo?

Sabendo-se que os componentes do circuito são ideais, que os resistores R1 e R2 têm o mesmo valor ôhmico e, ainda, que V2 = 6 mV e V1 = 2 mV, qual é o valor, em mV, da tensão de saída Vo?