
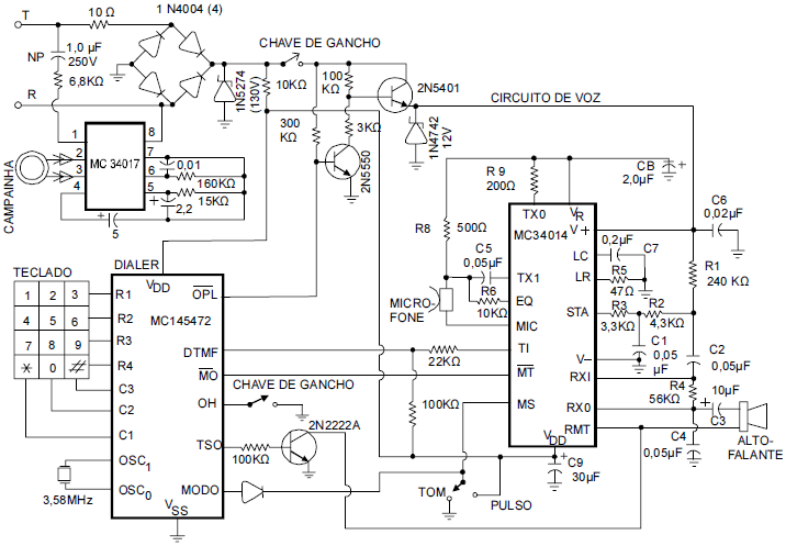
Considerando a figura acima, que mostra o circuito de um aparelho telefônico, julgue o item a seguir com relação a telefonia fixa e aparelhos telefônicos em geral.
A faixa de freqüência da voz na comunicação telefônica — entre 300 Hz e 3,4 kHz — é limitada pelo filtro passa-faixa do aparelho telefônico.
Provas
Questão presente nas seguintes provas
Técnico Judiciário - Eletricidade e Telecomunicações
100 Questões