Considere as informações a seguir para responder à questão.

Figura 1 - Circuito auxiliar de comando
Composição do circuito auxiliar de comando:
Composição do circuito auxiliar de comando:
- três botões de impulso (B0, B1 e B2)
- relé auxiliar KA1
- contatoras K1, K2, K3 e K4
- fusíveis F1 e F2
- contato do relé de sobrecorrente FT1

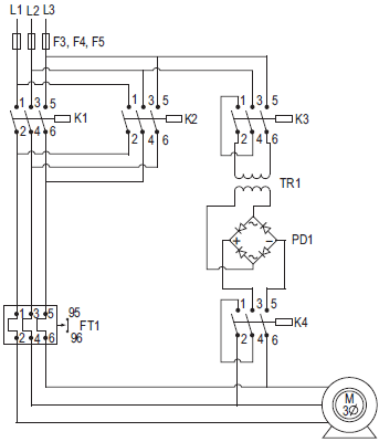
Figura 2 - Circuito principal de acionamento de um motor de indução trifásico
Composição do circuito principal de acionamento de um motor de indução trifásico:
- motor de indução
- relé de sobrecorrente FT1
- fusíveis F3, F4 e F5
- transformador abaixador TR1
- ponte a diodo PD1
- contratoras K1, K2, K3 e K4
De acordo com o circuito auxiliar da Figura 1, o acionamento das contatoras K3 e K4 ocorre apenas enquanto o botão de impulso B0 está pressionado. Um técnico pretende inserir um relé de tempo, cuja temporização ocorre apenas enquanto energizada sua bobina, para automatizar o tempo de acionamento das referidas contatoras. Sendo assim, mesmo ao soltar o botão de impulso B0, as contatoras se manteriam energizadas durante o tempo de ajuste do relé (tKT1). O funcionamento do contato a ser utilizado durante o período de energização do relé de tempo está apresentado na figura a seguir.

Inserindo a bobina do relé de tempo em paralelo com a bobina do relé auxiliar KA1, o contato normalmente aberto (NA) do relé de tempo, para que ocorra o efeito desejado, deve ser inserido em
Provas
Questão presente nas seguintes provas