Magna Concursos
3216906 Ano: 2016
Disciplina: Física
Banca: UFPA
Orgão: UNIFESSPA

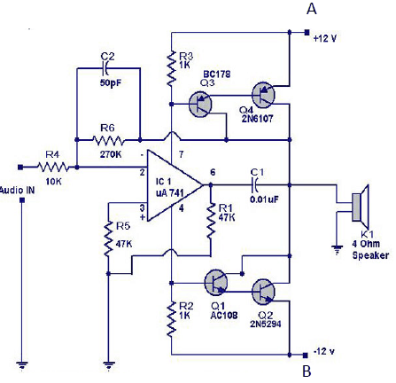
A figura abaixo representa um amplificador transistorizado com quatro transistores Q1, Q2, Q3 e Q4, que permitem obter amplificação de potência de um sinal.

Enunciado 3373054-1

Pela análise do circuito é correto concluir que

 

Provas

Questão presente nas seguintes provas

Técnico de Laboratório - Física

50 Questões