Magna Concursos
Questões
Planos
Entrar
Entrar
Criar Conta
Respondida
1351753
Ano:
2014
Disciplina:
Física
Banca:
UFMT
Orgão:
IF-MT
Provas:
Professor PEBTT - Física
Provas
×
Eletromagnetismo
Elétrica
Circuito Elétricos Simples
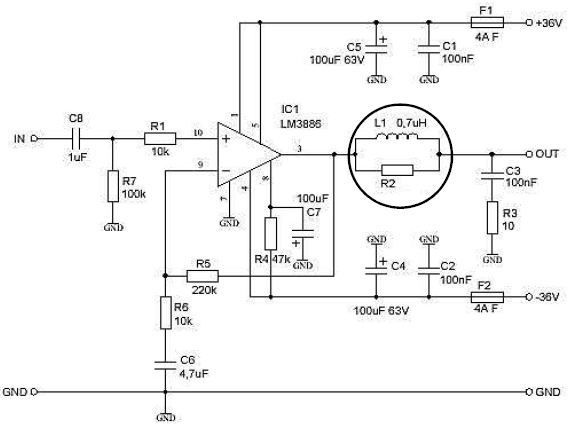
O circuito elétrico abaixo representa o esquema de um amplificador de potência.
Na área destacada pelo círculo, o papel do resistor R2 é:
A
Evitar que o solenoide L1 oscile, fazendo com que a corrente no local seja contínua.
B
Diminuir a diferença de potencial sobre o solenoide L1, evitando que se queime.
C
Aumentar a corrente no solenoide L1, fazendo com que o circuito inteiro se comporte como um amplificador.
D
Dissipar energia, por efeito Joule, limitando a corrente que passa pelo solenoide L1.
Resolver
Comentários
0
×
Cadernos
×
Flashcards
×
Estatísticas
×
Reportar um erro
×
Provas
Questão presente nas seguintes provas
Professor PEBTT - Física
40 Questões
Resolver Prova
Publicar
Responder
Qual o problema da questão?
Selecione uma opção
Questão Desatualizada
Questão Repetida
Gabarito Errado
Outros Motivos
Mensagem
Enviar
Acessar
Criar Conta
Acesse sua Conta
Google
Facebook
Esqueci minha senha
Acessar
Ainda não tem conta?
Crie uma
!
Crie uma Conta
Criar Conta
Olá, para continuar, precisamos criar uma conta!
É
rápido
e
grátis
.
Google
Facebook
Concordo com os
Termos de Uso
Criar
Já tem uma conta?
Acesse aqui