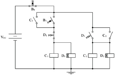
A figura abaixo ilustra o circuito para o acionamento de dois motores de indução trifásicos por intermédio das chaves contatoras C1 e C2. As chaves B0 e B1 são do tipo sem retenção. O ato de acionar uma chave significa apertá-la e em seguida soltá-la. Os relés D1 e D2 são do tipo com retardo na ligação, programados para 5 minutos ambos. Considere que o operador acionou a chave B0 e, uma hora depois, a chave B1. A seguir desse último acionamento, analise as afirmativas abaixo.

I. O motor comandado por C1 entrará imediatamente em funcionamento e permanecerá nesse estado por cerca de 10 minutos quando, então, desligará.
II. Após 5 minutos, o motor comandado por C2 será ligado e funcionará por 10 minutos.
III. Após 20 minutos, ambos os motores estarão desligados, encerrando o ciclo de funcionamento.
É(São) correta(s) apenas a(s) afirmativa(s)