Um algoritmo é uma sequência ordenada de instruções com o objetivo de executar uma tarefa e / ou resolver um problema.
Como atividade para sua disciplina de lógica, Catarina elaborou, em uma folha, um algoritmo para estruturar o chat que
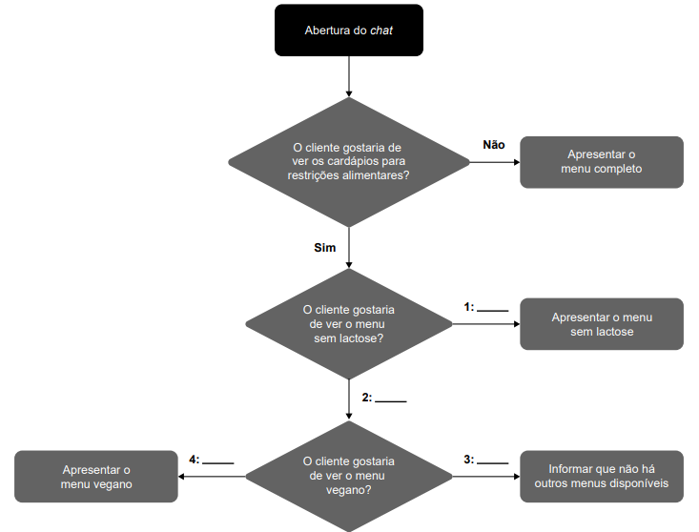
apresenta o cardápio virtual de um restaurante que tem as seguintes opções de cardápio: menu completo, menu sem lactose
e menu vegano. Acidentalmente, Catarina molhou seu caderno, precisando reconstruir o algoritmo, cuja estrutura base,
que deve ter as lacunas de 1 a 4 completadas, é apresentada a seguir:
Sabendo que as lacunas do algoritmo devem ser completadas com “sim” ou “não”, a sequência de respostas de 1 a 4 que completa corretamente o algoritmo de Catarina é:
Sabendo que as lacunas do algoritmo devem ser completadas com “sim” ou “não”, a sequência de respostas de 1 a 4 que completa corretamente o algoritmo de Catarina é:
Provas
Questão presente nas seguintes provas
Assistente Administrativo
40 Questões
Técnico de Informática
40 Questões