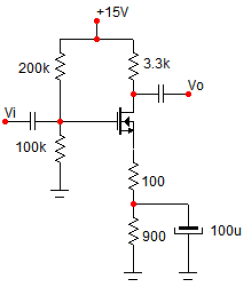
Para o circuito abaixo, considere: corrente de dreno ID=2mA, transcondutância para pequenos sinais gm=2 mA/V, condutância de saída zero e os acoplamentos de Vi e Vo ideais. Considere também, quando mencionados, os valores dos resistores e capacitores em Ohms e Farads, respectivamente.

O ganho de tensão Av=Vo/Vi mais aproximado para uma frequência senoidal de 1kHz será de: