Magna Concursos
1888924 Ano: 2014
Disciplina: Serviços Gerais
Banca: BIO-RIO
Orgão: EMGEPRON

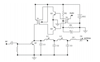
Um engenheiro recebeu o circuito abaixo para análise. Consultou um manual e decobriu que Q1 é um transistor de RF e Q2 e Q3 transistores de áudio.

Enunciado 1888924-1

Ele logo reconheceu esse circuito como a saída de um transmissor de RF

 

Provas

Questão presente nas seguintes provas

Analista de Telecomunicações

45 Questões