Julgue o item subsequente, a respeito de gerenciamento de projetos e gerenciamento de serviços.
Considere-se que, no diagrama de rede a seguir, as letras A, B, ..., L correspondam a tarefas cuja duração é especificada pelo número à direita, ou seja, se o número à direita da tarefa X for 2, então a tarefa X terá duração de dois dias.

Com base no diagrama precedente, infere-se, após a análise do caminho crítico, que o caminho C-G-I-K representa a menor duração possível para o projeto.

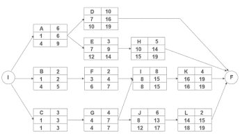
Considere-se que, no diagrama de rede a seguir, as letras A, B, ..., L correspondam a tarefas cuja duração é especificada pelo número à direita, ou seja, se o número à direita da tarefa X for 2, então a tarefa X terá duração de dois dias.

Com base no diagrama precedente, infere-se, após a análise do caminho crítico, que o caminho C-G-I-K representa a menor duração possível para o projeto.
