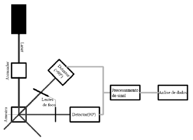
Essa figura apresenta o esquema de funcionamento de um equipamento de
Olá, para continuar, precisamos criar uma conta! É rápido e grátis.