Magna Concursos
Questões
Planos
Entrar
Entrar
Criar Conta
Respondida
1405417
Ano:
2013
Disciplina:
Engenharia Eletrônica
Banca:
DIRENS Aeronáutica
Orgão:
EEAr
Provas:
EAGS - Eletrônica
Provas
×
Transistores
Transistor Junção Bipolar (TJB)
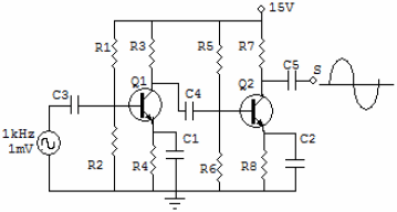
Dado o circuito abaixo, analise o que ocorre no coletor do transistor Q
2
, caso o resistor R
8
estiver aberto. Em seguida, assinale a alternativa correta.
A
O sinal no coletor de Q
2
sofrerá um atraso de 90°.
B
O ganho de sinal no coletor de Q
2
será reduzido pela metade.
C
A tensão no coletor de Q
2
será igual à tensão da fonte de força.
D
A tensão no coletor de Q
2
será metade da tensão da fonte de força.
Resolver
Comentários
0
×
Cadernos
×
Flashcards
×
Estatísticas
×
Reportar um erro
×
Provas
Questão presente nas seguintes provas
EAGS - Eletrônica
100 Questões
Resolver Prova
Publicar
Responder
Qual o problema da questão?
Selecione uma opção
Questão Desatualizada
Questão Repetida
Gabarito Errado
Outros Motivos
Mensagem
Enviar
Acessar
Criar Conta
Acesse sua Conta
Google
Facebook
Esqueci minha senha
Acessar
Ainda não tem conta?
Crie uma
!
Crie uma Conta
Criar Conta
Olá, para continuar, precisamos criar uma conta!
É
rápido
e
grátis
.
Google
Facebook
Concordo com os
Termos de Uso
Criar
Já tem uma conta?
Acesse aqui