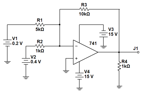
Analise o circuito a seguir, que utiliza o AMP OP 741.

A tensão de saída no terminal J1 é igual a:
Provas
Questão presente nas seguintes provas
Analise o circuito a seguir, que utiliza o AMP OP 741.

A tensão de saída no terminal J1 é igual a: