2656400
Ano: 2008
Disciplina: TI - Desenvolvimento de Sistemas
Banca: CESPE / CEBRASPE
Orgão: INPE
Disciplina: TI - Desenvolvimento de Sistemas
Banca: CESPE / CEBRASPE
Orgão: INPE
Provas:

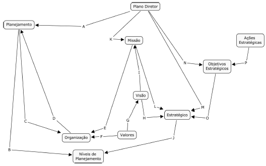
O diagrama da figura acima apresenta uma descrição parcial de relações entre conceitos de planejamento estratégico. Cada conceito é representado por um retângulo e os relacionamentos entre eles são estabelecidos por meio de arcos direcionados, no qual os predicados estabelecidos entre os conceitos foram substituídos por letras de A até P. Julgue o item seguinte, acerca do relacionamento adequado entre os conceitos apresentados.
As relações A, B, C, D e E poderiam ser denominadas, respectivamente, como: resulta de uma ação de; ocorre em vários; aplica-se a uma; desenvolve; e está associada à razão de existência de uma.