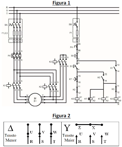
A figura 1 apresenta um esquema de ligação para partida de um motor trifásico. O motor possui seis terminais (U, V, W, Z, X e Y) e as respectivas formas de ligação são apresentadas na figura 2.

Dadas as afirmativas quanto ao funcionamento desse esquema,
I. O esquema trata de uma partida estrela-triângulo a contator com comando temporizado.
II. Verifica-se que o esquema apresenta erros de projeto quanto ao selo feito pelo contato auxiliar K1 (13;14).
III. Verifica-se que o esquema apresenta erros de projeto quanto às chaves S0 (1;2) e S1 (3;4), que deveriam ser normalmente aberta e normalmente fechada, respectivamente.
verifica-se que está(ão) correta(s)
Provas
Questão presente nas seguintes provas