Magna Concursos
Questões
Planos
Entrar
Entrar
Criar Conta
Respondida
679916
Ano:
2013
Disciplina:
Engenharia Elétrica
Banca:
CESPE / CEBRASPE
Orgão:
TRT-8
Provas:
Analista Judiciário - Engenharia Elétrica
Provas
×
Acerca das formas de acionamento dos motores elétricos, assinale a opção correta.
A
Para a partida direta de um motor elétrico, é necessário que o conjugado de partida seja baixo, pois, caso contrário, seriam necessários equipamentos auxiliares para elevar a baixa corrente de partida nessa modalidade de ligação.
B
A partida em estrela-triângulo consiste na alimentação do motor com uma redução de tensão nas bobinas: o motor é acionado em estrela, com tensão abaixo da nominal, e, após certo tempo, a ligação é alterada para triângulo, com o motor assumindo a tensão nominal.
C
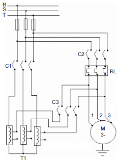
O esquema de ligação apresentado na figura abaixo corresponde a uma chave estrela -triângulo para a partida de um motor.
D
O motor universal, utilizado em diversos aparelhos eletrodomésticos, opera sob alimentação contínua ou alternada, a alta velocidade, para grandes conjugados, e a baixa velocidade, para pequenas cargas.
E
Dada a possibilidade de variação da excitação do campo, os motores assíncronos são amplamente utilizados para a correção do fator de potência; absorvem potência reativa quando subexcitados e atuam como fonte de potência reativa para a rede elétrica quando sobre-excitados.
Resolver
Comentários
0
×
Cadernos
×
Flashcards
×
Estatísticas
×
Reportar um erro
×
Provas
Questão presente nas seguintes provas
Analista Judiciário - Engenharia Elétrica
60 Questões
Resolver Prova
Publicar
Responder
Qual o problema da questão?
Selecione uma opção
Questão Desatualizada
Questão Repetida
Gabarito Errado
Outros Motivos
Mensagem
Enviar
Acessar
Criar Conta
Acesse sua Conta
Google
Facebook
Esqueci minha senha
Acessar
Ainda não tem conta?
Crie uma
!
Crie uma Conta
Criar Conta
Olá, para continuar, precisamos criar uma conta!
É
rápido
e
grátis
.
Google
Facebook
Concordo com os
Termos de Uso
Criar
Já tem uma conta?
Acesse aqui