2914125
Ano: 2022
Disciplina: Engenharia Eletrônica
Banca: FUNDATEC
Orgão: Pref. Foz Iguaçu-PR
Disciplina: Engenharia Eletrônica
Banca: FUNDATEC
Orgão: Pref. Foz Iguaçu-PR
Provas:
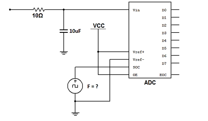
Para o circuito da Imagem 16 a seguir, determine a frequência mínima do conversor analógico-digital de modo que ele respeite o critério de Nyquist.

Imagem 16