Magna Concursos
215607 Ano: 2019
Disciplina: TI - Banco de Dados
Banca: UFGD
Orgão: UFGD
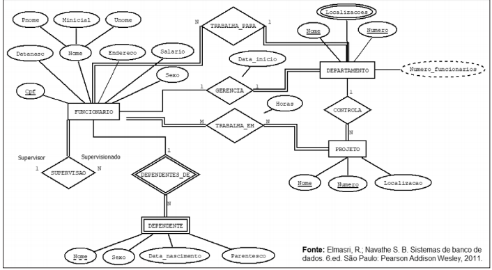
Considere o esquema de banco de dados de uma empresa, exibido por meio da notação gráfica conhecida como diagrama Entidade-Relacionamento (ER).
enunciado 215607-1
Assinale a alternativa correta de acordo com o diagrama.
 

Provas

Questão presente nas seguintes provas

Técnico de Laboratório - Informática

50 Questões