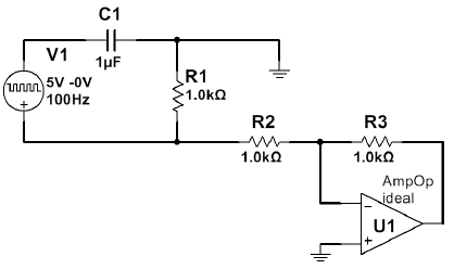
O circuito dado foi montado em um simulador eletrônico para estudar o comportamento do capacitor C1 em carga e descarga. O conjunto formado por U1, R2 e R3 constituiu um artifício para obter a forma de onda da corrente em C1, através da medida da tensão em R1. Ao se medir a constante de tempo do circuito R1C1, encontrou-se um valor igual à metade do esperado teoricamente.

O erro de observação pode ser corrigido, fazendo-se: