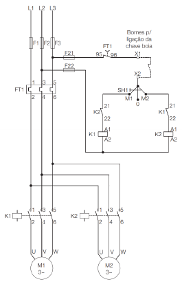
Considere o diagrama elétrico a seguir, utilizado para ligar duas motobombas de mesma potência, mas não simultaneamente.

Tomando por base o diagrama apresentado, numere a coluna de acordo com as informações abaixo.
1. K1
2. FT1
3. F1
4. SH1
( ) Relé de sobrecarga, interrompe a corrente da bobina do contator abrindo os contatos 95 e 96.
( ) Contator que aciona o motor M1.
( ) Chave comutadora que seleciona qual das motobombas será acionada.
( ) Fusível de proteção.
Assinale a sequência correta.