Magna Concursos
571137 Ano: 2015
Disciplina: Engenharia Eletrônica
Banca: FCC
Orgão: DPE-SP
Provas:

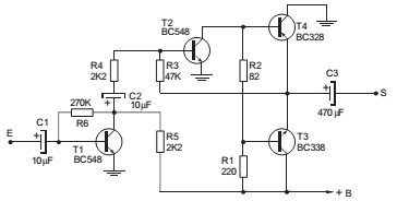
Considere o circuito abaixo.

enunciado 571137-1

Na etapa de saída trata-se de um amplificador de potência tipo:

 

Provas

Questão presente nas seguintes provas

Engenheiro Eletricista

70 Questões