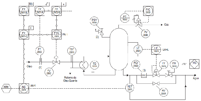
Trata-se do diagrama P&I que representa um sistema de controle industrial com base em um vaso vertical pressurizado.

Examinando o diagrama, constata-se que os dispositivos 1, 2 e 3, correspondem, respectivamente, a
Provas
Questão presente nas seguintes provas