Magna Concursos
3538076 Ano: 2025
Disciplina: Geografia
Banca: FUNDATEC
Orgão: Pref. Santa Rosa-RS
Provas:

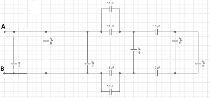
Analise a figura a seguir:

Enunciado 4148682-1

Determine a capacitância equivalente entres os pontos A e B do circuito da figura apresentada.

 

Provas

Questão presente nas seguintes provas

Engenheiro Eletricista

60 Questões