Magna Concursos
650455 Ano: 2014
Disciplina: Engenharia Eletrônica
Banca: CESGRANRIO
Orgão: Petrobrás
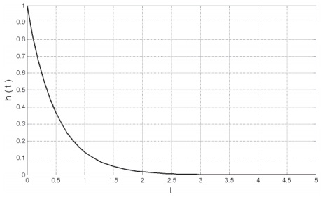
A estabilidade de um sistema de controle pode ser definida em termos de sua resposta ao impulso. As formas de onda mostradas abaixo representam a resposta ao impulso h(t) de cinco sistemas diferentes.



Entre esses sistemas, é instável o que está representado em:

 

Provas

Questão presente nas seguintes provas

Engenheiro de Equipamentos - Eletrônica

70 Questões