
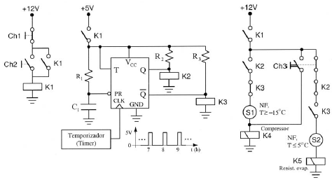
A figura ilustra o esquema elétrico projetado para um sistema de refrigeração de câmara frigorífica. O sistema utiliza um temporizador (timer) que foi programado para gerar pulsos a cada hora cheia, conforme ilustra o gráfico. As chaves Ch1 e Ch2 são do tipo sem retenção, enquanto a Ch3 é do tipo com retenção. Os símbolos S1 e S2 representam sensores de temperatura instalados em pontos específicos da câmara, cujos contatos permanecem fechados nas faixas de temperaturas indicadas no esquema. O flip-flop tem a saída do tipo coletor aberto (open colector).
As chaves contatoras K4 e K5 comandam os acionamentos do compressor e das resistências dos evaporadores, respectivamente.
Observe as seguintes condições: a chave Ch1 foi acionada às 17h05min. A chave Ch2 foi acionada por 10 segundos às 17h30min. Essas chaves não foram novamente acionadas até 21h.
Nessas condições, considere as seguintes afirmativas sobre o funcionamento do sistema no intervalo de tempo entre 17h05min e 21h:
I - sem que a chave Ch3 seja acionada, as resistências dos evaporadores somente poderão ser ligadas, no mínimo, 55 minutos após o horário em que foi acionada a chave Ch1;
II - o compressor poderá ser colocado em funcionamento de imediato em qualquer horário, acionando a chave Ch3, independente da temperatura medida por S1;
III - em condições normais de funcionamento, o compressor e as resistências dos evaporadores poderão permanecer em funcionamento simultaneamente;
IV - se a chave Ch3 for acionada às 17h55min e permanecer nesse estado até 18h10min, sendo então desligada e não mais acionada, as resistências dos evaporadores estarão habilitadas a entrar em funcionamento no intervalo de 18h10min até 19h, dependendo somente da temperatura medida pelo sensor S2.
As afirmativas corretas são apenas: