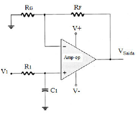
Na figura abaixo, há um filtro passa-baixas, onde V1 = 1mV, RG = 10kΩ, RF = 10kΩ, R1 = 2,5kΩ e C1 =0,05μF. Considere π = 3,14

Desse modo, o ganho de tensão, a frequência de corte e a tensão Vsaída são, respectivamente:
Provas
Questão presente nas seguintes provas