1056326
Ano: 2014
Disciplina: TI - Desenvolvimento de Sistemas
Banca: CEFET-MG
Orgão: CEFET-MG
Disciplina: TI - Desenvolvimento de Sistemas
Banca: CEFET-MG
Orgão: CEFET-MG
Provas:
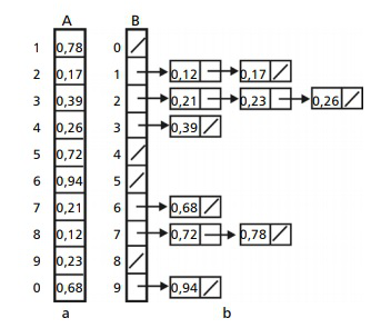
Considere a seguinte figura.

A figura mostra a operação de ordenação sobre um arranjo de entrada de 10 números, feita pelo algoritmo bucket sort, que tem como característica

A figura mostra a operação de ordenação sobre um arranjo de entrada de 10 números, feita pelo algoritmo bucket sort, que tem como característica