
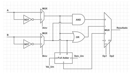
Tendo como base o circuito digital ilustrado na figura precedente, assinale a opção que indica os valores binários de Ainv,Binv, Vem_Um,_Vai_Um, Op1 e Op2, respectivamente, para que, na saída do multiplexador, seja apresentada a operação booleana !$ \left ( \overline{A\quad OR\quad B} \right ) !$ para todas as entradas possíveis de A e B.