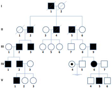
Julia e André casaram no ano passado e pretendem adotar uma criança em breve, visto que ela é portadora de uma doença e André tem histórico na família dessa doença. Ao se aconselhar com o médico, Julia preferiu não ter filhos. Dadas as assertivas abaixo sobre o heredograma,

I. Os indivíduos afetados na segunda geração apresentam uma característica holândrica, que é confirmada na geração seguinte.
II. A característica dominante ou recessiva que o quinto indivíduo da quinta geração apresenta está ligada ao cromossomo X.
III. O casal 4 e 5 da quarta geração não teve filhos, pois qualquer filho homem que tivesse seria afetado e 50% das mulheres poderiam vir a ser afetadas.
IV. O heredograma mostra três doenças ligadas aos cromossomos sexuais, duas no X e uma no Y.
V. O padrão de herança não é mendeliano.
verifica-se que estão corretas