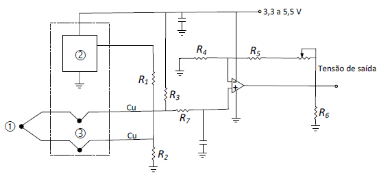
A utilização de um sensor de temperatura para compensação da junta fria pode ser representada pelo circuito abaixo:

Assinale a alternativa que apresenta a identificação CORRETA de ①, ② e ③, respectivamente:
Provas
Questão presente nas seguintes provas