Magna Concursos
113065 Ano: 2018
Disciplina: Engenharia Eletrônica
Banca: FUMARC
Orgão: COPASA

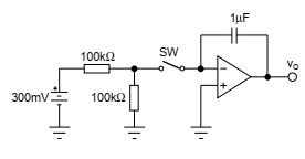
No circuito abaixo considerar o amplificador operacional ideal alimentado com uma fonte simétrica de ± 15V e com valor de saturação da saída igual à tensão de alimentação. O capacitor está inicialmente descarregado e a chave SW é fechada no instante t = 0. O valor da tensão de saída VO para t = 2s é:

enunciado 113065-1

 

Provas

Questão presente nas seguintes provas