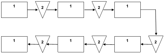
Para fabricar o produto A são necessárias 6 operações sequenciais dispostas em uma linha de montagem temporizada que opera com um tempo de ciclo médio de 30 segundos. Entre as operações, existem duas posições de buffer conforme mostra a figura.

Dadas essas condições simplificadas e considerando que todas as posições sempre estão ocupadas, é correto afirmar que