Para responder a questão, considere as informações a seguir.

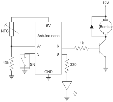
O circuito sensor de temperatura, composto de um NTC e um resistor de 10 kΩ, envia uma tensão para o pino A1 do Arduino Nano. O sistema irá operar em um ambiente em que a temperatura variará entre 20 e 40 °C. Nessa faixa de temperatura, o NTC se comporta de forma que a sua resistência varia entre 500 Ω e 20 kΩ. O LED conectado ao pino 9 deve acender sempre que a temperatura ultrapassa 30 °C.
O sensor de nível (SN), do tipo NA, está conectado ao pino 3, configurado no setup do código (sketch) como INPUT_PULLUP. Ele está instalado na parte baixa do reservatório, de modo que será desativado sempre que o reservatório estiver quase vazio. Nesse caso, a bomba deve acionar por 30 segundos, cuja vazão é suficiente para encher novamente o reservatório.
A configuração do pino 3 como INPUT_PULLUP implica em