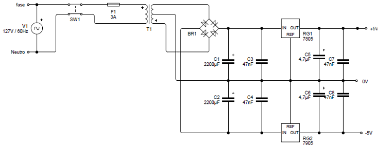
O circuito a seguir refere-se a uma fonte de tensão regulada e simétrica de ±5VCC. Suponha um trafo, cujo secundário seja de 7,5+7,5VRMS, e a queda de tensão em cada diodo retificador seja de 1,0 V. Suponha também que os capacitores eletrolíticos (polarizados) têm tensão de isolação de 25V e os demais possuem tensão de isolação de 100V. Com base nessa descrição, é INCORRETO dizer:
