3402050
Ano: 2024
Disciplina: Engenharia Eletrônica
Banca: COTEC
Orgão: Pref. Montes Claros-MG
Disciplina: Engenharia Eletrônica
Banca: COTEC
Orgão: Pref. Montes Claros-MG
Provas:
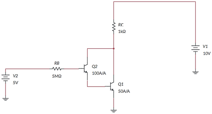
Sabendo que os transistores no circuito a seguir operam na região ativa, a corrente que passa em RB e R1 são, respectivamente:

Fonte: O autor, 2024.