Magna Concursos
3173791 Ano: 2024
Disciplina: TI - Desenvolvimento de Sistemas
Banca: FGV
Orgão: ALESC
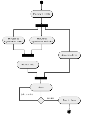
A UML versão 2.5 possui um grande conjunto de tipos de diagramas distintos. O diagrama abaixo indica as etapas de confecção de um bolo.

Enunciado 3423981-1


O diagrama é do tipo
 

Provas

Questão presente nas seguintes provas