Magna Concursos
73432 Ano: 2011
Disciplina: Engenharia Elétrica
Banca: FCC
Orgão: INFRAERO

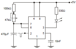
Considere o circuito abaixo.

Enunciado 3456621-1

Pinagem do LM 555:

1 − GND
2 − Trigger
3 − Output
4 − Reset
5 − Control voltage
6 − Threshold
7 − Discharge
8 − Vcc

Os tempos mínimo e máximo que o LED permanece aceso após o pulso no terminal de gatilho do temporizador LM 555 valem, aproximadamente,

Mínimo − t(s)

Máximo − t(s)

 

Provas

Questão presente nas seguintes provas

Engenheiro de Telecomunicações

60 Questões