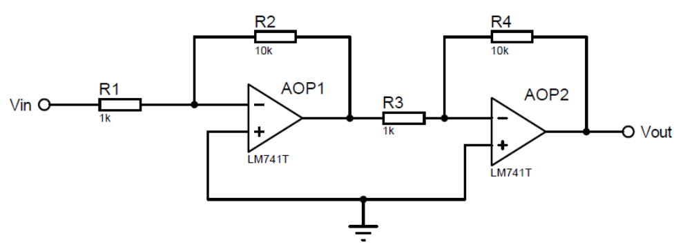
Um Engenheiro Eletricista, ao projetar o circuito de condicionamento de sinal da figura a seguir, deparou-se com a seguinte situação: sinal de entrada retangular em corrente contínua com faixa de variação de 0 a 50 mV no domínio do tempo, tendo 50% de ciclo ativo e frequência máxima de 100 Hz. Assinale a alternativa correta em relação ao circuito e ao sinal dados.

