A respeito dos conceitos e dos princípios da instrumentação, julgue o item.
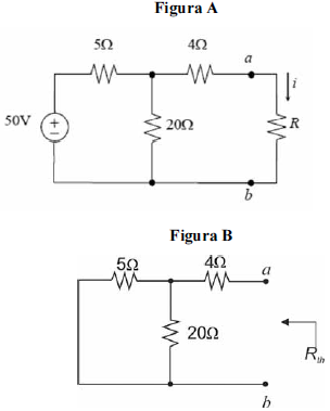
É correto afirmar que o circuito mostrado na figura B representa o circuito equivalente de Thevenin do circuito apresentado na figura A, no qual a resistência Rth a ser introduzida deve ser igual a 8 Ω.

É correto afirmar que o circuito mostrado na figura B representa o circuito equivalente de Thevenin do circuito apresentado na figura A, no qual a resistência Rth a ser introduzida deve ser igual a 8 Ω.

Provas
Questão presente nas seguintes provas
Analista de Planejamento - Engenharia Mecânica
120 Questões