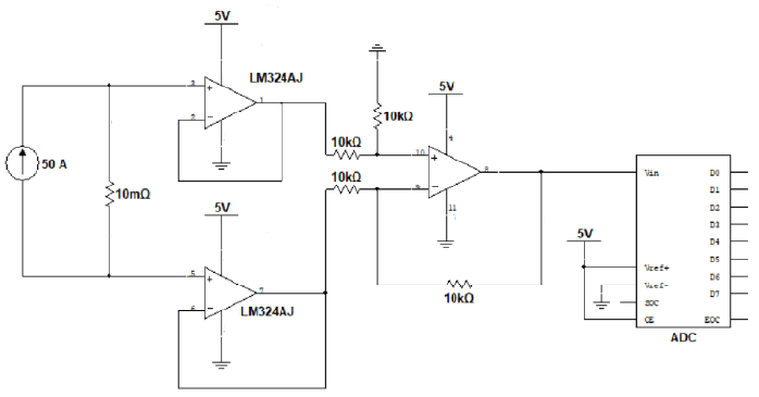
Para o circuito a seguir, determine a leitura do conversor analógico/digital sabendo que os amplificadores operacionais estão com o offset ajustados e que a frequência de amostragem está adequada para a leitura do sinal e assinale a alternativa correta.
