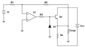
Analise o circuito a seguir:

Com relação a esse circuito, é correto afirmar:
Provas
Questão presente nas seguintes provas
Analista Técnico - Engenheiro de Instalações
45 Questões
Analise o circuito a seguir:

Com relação a esse circuito, é correto afirmar: