Magna Concursos
2385855 Ano: 2009
Disciplina: Engenharia Eletrônica
Banca: UFSCAR
Orgão: UFSCAR

Enunciado 2950643-1

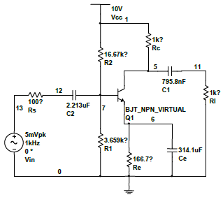
Para o circuito a função do capacitor Ce é:

 

Provas

Questão presente nas seguintes provas

Técnico de Laboratório - Eletrônica

60 Questões