Magna Concursos

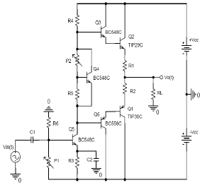
Observe o circuito abaixo.

Enunciado 3375177-1

Assinale a alternativa que descreve esse circuito.

 

Provas

Questão presente nas seguintes provas