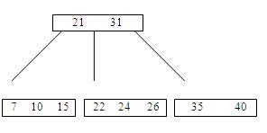
Observe a configuração de uma árvore B, de ordem 2, contendo as chaves indicadas.

Após a inserção das chaves 5, 6 e 37, o nó raiz da árvore conteria as chaves:
Provas
Questão presente nas seguintes provas
Observe a configuração de uma árvore B, de ordem 2, contendo as chaves indicadas.

Após a inserção das chaves 5, 6 e 37, o nó raiz da árvore conteria as chaves: