Magna Concursos
Questões
Planos
Entrar
Entrar
Criar Conta
Respondida
407465
Ano:
2014
Disciplina:
Engenharia Eletrônica
Banca:
IADES
Orgão:
METRÔ-DF
Provas:
Técnico Metroferroviário - Eletrônica
Provas
×
Análise de Circuitos
Interpretação de Circuitos Elétricos
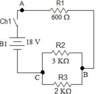
Circuito 1
Acionada a chave Ch1, uma corrente fluirá no circuito apresentado. Considerando a bateria como ideal, o valor da corrente no R2 será de
A
10 mA.
B
3,2 mA.
C
4 µA.
D
4 A.
E
4 mA.
Resolver
Comentários
0
×
Cadernos
×
Flashcards
×
Estatísticas
×
Reportar um erro
×
Provas
Questão presente nas seguintes provas
Técnico Metroferroviário - Eletrônica
50 Questões
Resolver Prova
Publicar
Responder
Qual o problema da questão?
Selecione uma opção
Questão Desatualizada
Questão Repetida
Gabarito Errado
Outros Motivos
Mensagem
Enviar
Acessar
Criar Conta
Acesse sua Conta
Google
Facebook
Esqueci minha senha
Acessar
Ainda não tem conta?
Crie uma
!
Crie uma Conta
Criar Conta
Olá, para continuar, precisamos criar uma conta!
É
rápido
e
grátis
.
Google
Facebook
Concordo com os
Termos de Uso
Criar
Já tem uma conta?
Acesse aqui