Magna Concursos
2112068 Ano: 2021
Disciplina: TI - Desenvolvimento de Sistemas
Banca: CESGRANRIO
Orgão: BB
Provas:
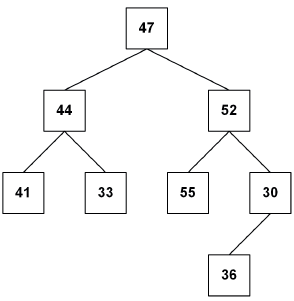
Um programador escreveu uma função para percorrer, em pós-ordem, uma árvore binária e exibir, no console, os valores referentes aos nós dessa árvore.
Após essa função ter sido executada, foi exibido o seguinte resultado:
41 44 33 47 55 52 36 30
Que árvore essa função percorreu para exibir o resultado acima?
 

Provas

Questão presente nas seguintes provas

Agente de TI

70 Questões