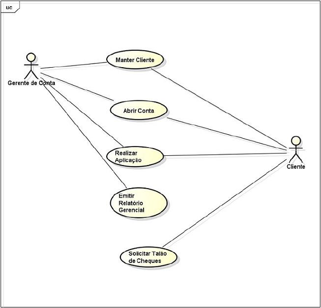
Em relação ao diagrama de casos de uso, abaixo, verifica-se que os gerentes de conta podem utilizar, com exclusividade no sistema bancário, a seguinte funcionalidade:

Provas
Questão presente nas seguintes provas
Programador - Java
40 Questões
Programador - PHP e Python
40 Questões