Os amplificadores operacionais são circuitos integrados capazes de amplificar um sinal de entrada além de realizar operações matemáticas, como, por exemplo, soma, subtração, derivação, integração e multiplicação.
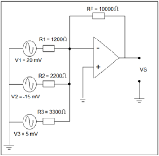
Observe o circuito a seguir.

Fonte: Arquivo Banca Elaboradora.
Qual o valor da tensão apresentada na saída do circuito?