Magna Concursos
2777785 Ano: 2023
Disciplina: TI - Desenvolvimento de Sistemas
Banca: CESGRANRIO
Orgão: AGERIO
As classes Java a seguir são usadas na implementação de árvores binárias.
public class ArvNo { int info; ArvNo esq=null,dir=null; } public class Arv { private ArvNo raiz; public Arv(){ } private void percorre(ArvNo r) { if(r==null) return; percorre(r.dir); percorre(r.esq); System.out.printf("%d ", r.info); } public void exibeArvore() { percorre(raiz); } }
A classe Main abaixo faz uso da classe Arv.

public class Main { public static void main(String[] args) { Stack<Integer> p; Arv a; // Comandos relativos à criação de uma pilha // e de uma árvore binária. // // Esses comandos são irrelevantes para a // resolução da questão. percorrePilha(p); System.out.println(); a.exibeArvore(); } public static void percorrePilha(Stack<Integer> p) { while( !p.isEmpty()) System.out.printf("%d ", p.pop()); } }
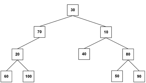
Admita que o método main acima vá ser executado, e que uma pilha como a mostrada na Figura a seguir vá ser passada como parâmetro para o método percorrePilha. Enunciado 3444699-1

Qual árvore binária fará com que o comando a.exibeArvore() exiba no console os mesmos números inteiros, e na mesma ordem, que o método percorrePilha?
 

Provas

Questão presente nas seguintes provas